1998-2021 ChinaKaoyan.com Network Studio. All Rights Reserved. 沪ICP备12018245号
2026考研复试特训班【1v1个性批改+模拟面试+听口纠音】
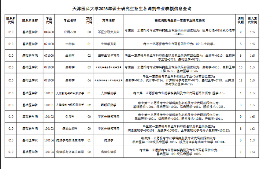
2026年天津医科大学硕士招生调剂信息详见:





温馨提示:该信息自网络渠道整理,未一一甄别其有效真实性,若有意向,请查看院校或联系老师核实。若有不妥,请联系我们删除。删除请联系 tiaoji@163.com
考研调剂课程推荐 > >

当前关注此学校的用户
公众号:考研信息网
查国家线、研究生调剂